Staff - AJBH-EN
Dr. Laura Gyeney
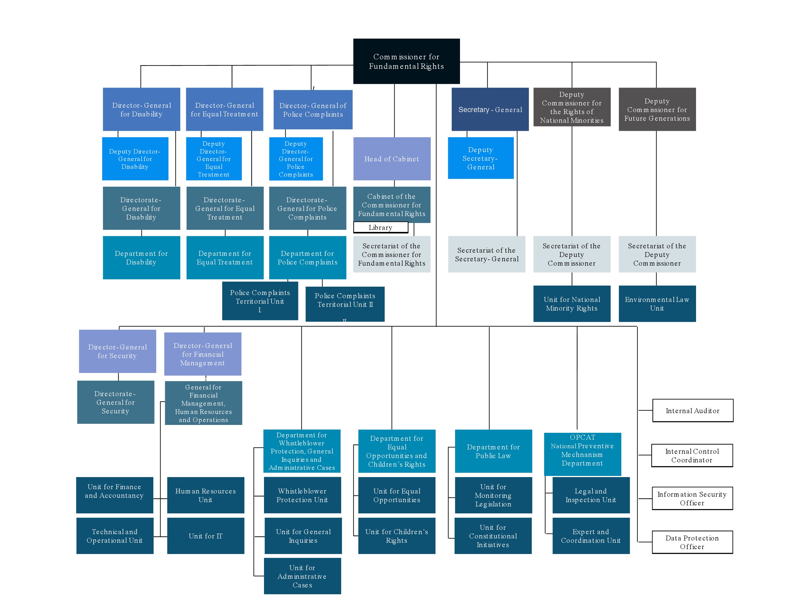
Minority ombudsman
Secretariat of the Ombudsman for the Rights of Minorities in Hungary
Staff
Dr. Laura Gyeney, Ombudsman for the Rights of Nationalities in Hungary
The professional, administrative and coordination preparation of the tasks falling within the competence of the Deputy Commissioner and the continuous performance of the tasks are ensured by the Secretariat of the Deputy Commissioner for Nationalities. The Nationality Law Department, which is part of the Office, is primarily responsible for preparing the technical material relating to petitions and inquiries and for actively contributing to the Deputy Commissioner's information and awareness-raising activities.

The Single Secretariat currently employs one social worker and ten lawyers, many of whom have specialised qualifications (social policy, equal opportunities and minority protection, mental health, sociology, PhD in criminal justice and international law) and speak nationality languages.
Staff:
- Tamás Török dr., PhD - Head of Secretariat (mental health specialist, data protection lawyer)
- Balázs Kiss dr., Head of Department (PhD student)
- György Benedek dr. - Senior Legal Officer (interpreter and translator of legal English)
- Katalin-Enikő Béres - Senior Nationality Officer (lawyer, expert of international law)
- Edit Fogarassy Dr., Phd - Senior Legal Officer (lawyer, sociologist)
- Klára Iványi - Senior Nationality Officer (social worker, mediator)
- Diána Móricz-Nagy dr. - Senior Legal Officer (expert of equal opportunities and minority protection)
- Beáta Sipos dr. - Senior Legal Officer
- István Rózsás - driver
Internship programme
The Secretariat of the Deputy Ombudsman for Nationalities regularly hosts interns from universities in Hungary and abroad. Our trainees can gain a deeper insight into the specificities of fundamental rights protection and minority rights protection in Hungary by participating in the resolution of individual complaints and comprehensive investigations
Former interns:
- Lilla Hidegkuti (ELTE, Institute of Intercultural Psychology and Education) (2024)
- Gréta Kovács (ELTE, Institute of Intercultural Psychology and Education) (2024)
- Gábor Horváth (ELTE, Institute of Intercultural Psychology and Education) (2024)
- Petra Mónika Folkmann-Papp (PTE Faculty of Law) (2024)
- Edina Beáta Makszim (ELTE, Institute of Intercultural Psychology and Education) (2023)
- Romina Begaj (ELTE, Institute of Intercultural Psychology and Education) (2023)
- Katalin-Enikő Béres (BBTE, Cluj-Napoca) (2021)
- Kincső Kővári (PPKE BTK, Psychology) (2018)
- Melinda Vajda (CEU) (2018)
- Petra Bíborka Mánya (Sapientia EMTE, Cluj-Napoca) (2018)
- Balázs Kiss (ELTE Faculty of Law) (2017)
- Csanád Kandikó (PPKE Faculty of Law) (2017)
- Dorottya Breuer (PTE Faculty of Law) (2016)
- Elemér Kincses (BBTE, Cluj-Napoca) (2016)