Navigáció
Ugrás a tartalomhoz
Magyar
English
Navigációs menü
Rólunk
A Hivatalról
A Hivatal szervezete
Területi irodák
Gyermekeknek
Justitia Regnorum Fundamentum
Jogszabályok
Ombudsmani eljárások
Gyermekjogok
Esélyegyenlőség
Nemzetiségek jogainak védelme
A jövő nemzedékek érdekeinek védelme
Rendészeti panaszok
Közjogi és általános vizsgálati panaszok
Közérdekű/visszaélés bejelentések kezelése
Független mechanizmusok
Fogyatékosságügy
OPCAT-NMM
Hatósági eljárás
Egyenlő bánásmód
Ügyintézés
Ügyindítás
Időpontfoglalás
Közérdekű/visszaélés bejelentés lekérdezése
Eljáró szervek
Döntések
Jelentések, indítványok, állásfoglalások
Rendészeti Főigazgatóság jelentések
OPCAT NMM jelentések
Fogyatékosságügyi Főigazgatóság jelentések
Hatósági döntések
Éves beszámolók
Egyéb kiadványok
Közérdekű/visszaélés bejelentések publikus kivonatai
Jelentés/Elvi állásfoglalás
Közlemények
Közlemények
Hírek
Kapcsolat
Elérhetőségek
Hasznos linkek
Közérdekű adatok
Magyar
English
Útkövető
Ön itt van
Keresés
Keresés
Kereső sáv
Típus fazetta
Típus
Blogbejegyzés
(1)
Dokumentum
(20280)
Dokumentumok és médiafájlok mappa
(1215)
Fórumbejegyzés
(4)
Naptár esemény
(145)
Oldal
(197)
Webtartalom cikk
(2564)
Webtartalom mappa
(4)
Wiki oldal
(1)
Kategória fazetta
Kategória
rendészeti igazgatóság
(3860)
állásfoglalás
(3748)
Közlemény
(1380)
jelentés
(1276)
Címlap
(1072)
aktuális jelentés
(861)
2014
(840)
2017
(829)
fotó
(816)
2015
(800)
Módosított fazetta
Utoljára módosítva
Elmúlt órában
(0)
Elmúlt 24 órában
(3)
Elmúlt hét
(53)
Elmúlt hónap
(3009)
Elmúlt év
(3722)
Egyedi tartomány…
Innen:
Címzett
Keresés
Keresési eredmények
24 267 találat a
keresésre
120_2019 anonim.pdf
121_2019 anonim.pdf
122_2019_anonim_piros.pdf
14.jpg
15.jpg
16.jpg
Czeizel.B-gyermekjogi.konf.pdf
Herczog.M-gyermekjogi.konf.pdf
Lapossy.A-gyermekjogi.konf.pdf
Nel.Broothaerts-Child Focus_Budapest.pdf
Tausz.K-gyermekjogi.konf.pdf
CzeizelB.jpg
D.Maenaut.jpg
GaramvariM.jpg
konferencia1.jpg
konferencia2.jpg
LantaiCs.jpg
LapossyA.jpg
MeszarosA.jpg
N.Broothearts.jpg
TauszK.jpg
WS-AJBH.jpg
FEANTSA sajtóközlemény - Hajléktalanjogi Nyilatkozat .pdf
Havasi Norbert.pdf
Jelentés a szabálysértési közérdekű munka szabályozásáról 1010_2017
5864_nyh_rh.pdf
A FRA a kisebbségek diszkriminációjáról.pdf
AJB_793_2017_SZH_jelentés.pdf
JNBH_jogszabalyi_javaslat.pdf
Bánné Mészáros Anikó.pdf
Csapó Benő.pdf
Farczádi Bencze Tamás.pdf
Fejes József Balázs.pdf
Fórika László.pdf
Göggené Somfai Zsuzsa.pdf
Kukuts Csilla.pdf
Tokár Imre.pdf
Vizi László Tamásné.pdf
2017.11.29. - Oktatási konferencia.jpg
Göggené Somfai Zsuzsa - Motiváció a Hildben.pdf
Mendrey László végleges.pdf
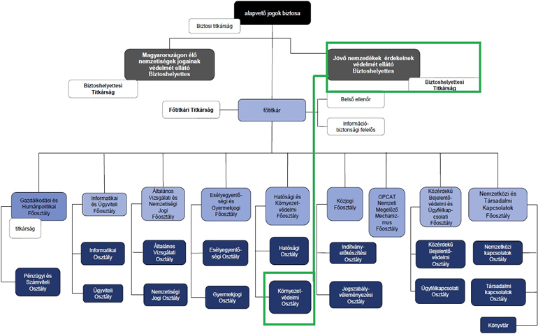
JNBH_szervezeti_abra_zold_.jpg
Jelentés egy nevelőszülői örökbefogadással kapcsolatos panasz ügyében 3481_2017
AJBH 6.2 Patchelés menete_jav.pdf
szervezeti ábra_zöld_3.jpg
Jelentés egy nyugdíjügy vizsgálatáról 3425_2017
Jelentés egy tűzvédelmi eljárásról 1135_2017
Jelentés egy AB indítvány kezdeményezéséről 372_2017
Közös jelentés a Balatonakarattyai önkormányzat eljárása vizsgálatáról 676_2017
Jelentés a Pápakovácsi Idősek Otthona vizsgálatáról 5559_2017
Jelentés egy gyermekotthon vezetője elleni panasz ügyében 3292_2017
Jelentés egy Tolna megyei szociális intézmény látogatásáról 3610_2017
Jelentés egy eseti gyám kirendelésével összefüggő eljárásról 5146_2017
Jelentés egy oktatási ügy vizsgálatáról 5241_2017
Jelentés egy gyámügyi eljárás kapcsán 5831_2017
Jelentés egy anyagi okból gyermekvédelmi szakellátásba kerülés vizsgálatáról 2026_2017
Közös jelentés egy levegőszennyezés vizsgálata ügyében 204_2017
Jelentés egy hulladékszállítási díjkedvezmény visszavonása tárgyában 2204_2017
Közös jelentés a homokbányák működésének kifogásolásáról 2065_2017
Közös jelentés egy fakivágási panasz ügyében 1366_2017
60
Oldalanként
4
Bejegyzések oldalanként
8
Bejegyzések oldalanként
20
Bejegyzések oldalanként
40
Bejegyzések oldalanként
60
Bejegyzések oldalanként
2 461 - 2 520. / 24 267 találatból.
Előző oldal
Oldal
1
...
Köztes oldalak
Oldal
2
Oldal
3
Oldal
4
Oldal
5
Oldal
6
Oldal
7
Oldal
8
Oldal
9
Oldal
10
Oldal
11
Oldal
12
Oldal
13
Oldal
14
Oldal
15
Oldal
16
Oldal
17
Oldal
18
Oldal
19
Oldal
41
Oldal
42
Oldal
43
...
Köztes oldalak
Oldal
44
Oldal
45
Oldal
46
Oldal
47
Oldal
48
Oldal
49
Oldal
50
Oldal
51
Oldal
52
Oldal
53
Oldal
54
Oldal
55
Oldal
56
Oldal
57
Oldal
58
Oldal
59
Oldal
60
Oldal
61
Oldal
62
Oldal
63
Oldal
405
Következő lap